首页 | 会员中心 | 在线帮助
                
  当前位置:首 页->解决方案->电力行业解决方案
 产品信息
    产品介绍
 解决方案
    电力行业解决方案
    其他行业解决方案
    成功案例
 下载中心
    产品演示
 服务支持
    客户服务
    培训指导
    在线帮助
 联系我们
    会员中心
    留言版
 关于彪易公司
    彪易公司简介
    彪易公司文化
    新闻中心
   电力行业解决方案
  行业背景
 
  电力行业是应用信息技术较早的行业之一,从应用的过程来看可分为生产过程自动化、专项业务应用、管理信息系统等三个阶段。到目前为止,电力系统的规划设计、基建、发电、输电、供电等各环节均有信息技术的应用。各级电力企业在发电厂计算机控制、变电站自动化、电网调度自动化、电力负荷管理、管理信息系统、计算机辅助设计、计算机仿真、科研试验等领域有了一定的应用,在发电厂计算机控制、电网调度自动化方面取得了较高的水平。

    由于各个系统在规划建设时没有一致协调,系统的建设时间不一致、开发人员水平不同等原因,导致系统的硬件、操作系统、运行支撑环境、数据存储有很大的差别,系统之间很难互相共享信息,造成了系统条块分割,形成了一个个信息孤岛。

  彪易公司解决方案主要特点
 
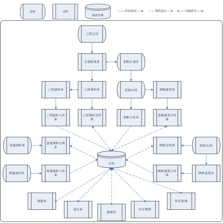
  彪易公司在全国几百家客户广泛实践的基础上,结合电力行业上百家企业的成功应用,提炼出了一套符合电力行业特色的、先进的、一体化的信息化全面解决方案。彪易公司电力行业解决方案专门针对电力行业的重点和难点,深度挖掘电力行业的需求,充分发挥彪易公司软件对物资管理的流程自动化、环节实用化、操作简捷化等优点,极大地提高了物资在各部门间的流转速度,着重完善了工程管理、采购管理、销售管理、出库管理、入库管理、仓库管理、财务管理、报表管理、系统管理等功能,有效解决了电力行业的困惑和难题,是电力行业实施信息化的最佳选择。
  流程图
 
 
网站地图 | 联系我们   TigerE  
© 2004-2026 TigerE Corporation.